目录
- 问题背景
- 排查工具与核心思路
- 主要工具:
- 详细排查步骤
- 步骤1:定位CPU占用最高的进程
- 步骤2:定位进程内CPU占用最高的线程
- 步骤3:转换线程ID为十六进制
- 步骤4:定位问题代码
- 实战案例演示
- 场景描述
- 排查过程

问题背景
在生产环境中,我们经常会遇到Java应用突然CPU占用飙升的情况。这种问题如果不及时解决,可能会耗尽系统资源,影响整个应用的稳定性。本文将介绍一套快速定位和解决Java应用CPU占用过高问题的标准流程,并通过一个实际案例演示。
排查工具与核心思路
核心思路:进程 → 线程 → 线程栈 → 源代码
主要工具:
top:查看系统进程资源占用情况
top -Hp:查看指定进程下的线程资源占用
printf:将线程ID转换为十六进制
jstack:获取Java进程的线程堆栈信息
grep:过滤匹配的线程堆栈信息
详细排查步骤
步骤1:定位CPU占用最高的进程
使用top命令查看系统进程资源占用情况:
top
重点关注%CPU列,找到CPU占用比例最高的进程,并记录其PID(进程ID)。
步骤2:定位进程内CPU占用最高的线程
使用以下命令查看指定进程内所有线程的CPU占用情况:
top -Hp [PID]
其中[PID]是上一步记录的进程ID。找到CPU占用最高的线程,记录其线程ID。
步骤3:转换线程ID为十六进制
Java的线程堆栈信息中的线程ID是以十六进制表示的,需要转换:
printf "0x%x" [线程ID]
记录转换后的十六进制线程ID。
步骤4:定位问题代码
使用jstack获取线程堆栈,并结合grep过滤出问题线程的堆栈信息:
jstack [PID] | grep [十六进制线程ID] -A 10
-A 10参数表示显示匹配行后的10行内容,这通常能包含足够的方法调用信息来定位问题代码。
实战案例演示
场景描述
某Java应用在压测期间CPU占用率突然飙升到200%以上,需要快速定位问题原因。
排查过程
1. 定位高CPU占用进程
top
输出结果:
PID USER PR NI VIRT RES SHR S %CPU %MEM TIME+ COMMAND12345 appuser 20 0 12.3g 2.1g 1.2g R 215.6 6.7 10:30.25 java
发现PID为12345的Java进程CPU占用率高达215.6%。
2. 定位进程内高CPU占用线程
top -Hp 12345
输出结果:
PID USER PR NI VIRT RES SHR S %CPU %MEM TIME+ COMMAND12367 appuser 20 0 12.3g 2.1g 1.2g R 99.8 6.7 8:45.12 java12368 appuser 20 0 12.3g 2.1g 1.2g R 99.7 6.7 8:44.98 java
发现线程ID为12367和12368的两个线程CPU占用率都很高。
3. 转换线程ID为十六进制
printf "0x%x" 12367
输出:0x304f
printf "0x%x" 12368
输出:0x3050定位问题代码
jstack 12345 | grep "0x304f" -A 10
输出结果:
"Thread-0" #20 prio=5 os_prio=0 tid=0x00007f8a1410c800 nid=0x304f runnable [0x00007f8a0c7f7000]
java.lang.Thread.State: RUNNABLE
at com.example.ExampleService.processData(ExampleService.java:45)
at com.example.ExampleService$$Lambda$1.run(Unknown Source)
at java.lang.Thread.run(Thread.java:750)
同样检查另一个高CPU线程:
jstack 12345 | grep "0x3050" -A 10
输出结果:
"Thread-1" #21 prio=5 os_prio=0 tid=0x00007f8a1410d000 nid=0x3050 runnable [0x00007f8a0c6f6000]
java.lang.Thread.State: RUNNABLE
at com.example.ExampleService.processData(ExampleService.java:45)
at com.example.ExampleService$$Lambda$1.run(Unknown Source)
at java.lang.Thread.run(Thread.java:750)
问题分析与解决
两个高CPU线程都指向ExampleService.java的第45行。查看源代码:
public class ExampleService {
public void processData() {
while (true) {
// 第45行 - 空循环,没有退出条件
php // 这里应该是处理业务的逻辑,但误写成了死循环
}
}
}
问题原因:代码中误写了死循环,导致线程持续占用CPU资源。
解决方案:
添加合理的循环退出条件在循环体内添加适当的sleep或等待逻辑修复后的代码:
public class ExampleService {
public void processData() {
while (!Thread.currentThread().isInterrupted()) {
// 业务处理逻辑
processBusiness();
// 添加适当的休眠,避免空转
try {
Thread.sleep(100);
} catch (InterruptedException e) {
Thread.currentThread().interrupt();
break;
}
}
}
}
常见CPU高占用场景
死循环:如案例所示,缺少退出条件的循环频繁GC:大量对象创建和回收复杂算法:递归过深或计算复杂度高的操作锁竞争:线程频繁尝试获取锁无限递归:缺少基准情况的递归调用
预防措施
代码审查:重点关注循环和递归逻辑性能测试:定期进行压力测试,监控CPU使用情况监控告警:建立完善的监控体系,设置CPU使用率阈值告警代码规范:避免在循环内进行不必要的复杂计算
总结
通过top → top -Hp → printf → jstack + grep这一套组合拳,我们可以快速定位到导致CPU占用过高的具体代码位置。掌握这套排查流程对于Java开发者来说至关重要,能够在生产环境出现问题时快速响应和解决,保障系统的稳定运行。
以下是一个完整的定位Java进程CPU占用过高问题的脚本
#!/bin/bash
# CPU高占用排查脚本
# 功能:自动定位Java进程中CPU占用最高的线程并显示相关堆栈信息
# 颜色定义
RED='\033[0;31m'
GREEN='\033[0;32m'
YELLOW='\033[1;33m'
BLUE='\033[0;34m'
NC='\033[0m' # No Color
# 打印颜色输出函数
print_color() {
local color=$1
local message=$2
echo -e "${color}${message}${NC}"
}
# 检查必要命令是否存在
check_commands() {
local commands=("top" "printf" "jstack" "grep" "awk")
for cmd in "${commands[@]}"; do
if ! command -v "$cmd" &> /dev/null; then
print_color "$RED" "错误: 未找到命令 $cmd,请确保已安装"
exit 1
fi
javascript done
}
# 显示使用说明
show_usage() {
echo "用法: $0 [选项]"
echo "选项:"
echo " -h, --help 显示帮助信息"
echo " -l, --lines 指定显示行数 (默认: 10)"
echo " -p, --process 指定进程名 (默认: java)"
echo ""
echo "示例:"
echo " $0 # 使用默认设置"
echo " $0 -l 20 # 显示20行堆栈信息"
echo " $0 -p tomcat # 指定进程名为tomcat"
echo " $0 -p java -l 15 # 指定进程名和显示行数"
}
# 解析命令行参数
PROCESS_NAME="java"
LINES=10
while [[ $# -gt 0 ]]; do
case $1 in
-h|--help)
show_usage
exit 0
;;
-l|--lines)
LINES="$2"
shift 2
;;
-p|--process)
PROCESS_NAME="$2"
shift 2
;;
*)
print_color "$RED" "未知参数: $1"
show_usage
exit 1
;;
esac
done
# 主函数
main() {
print_color "$BLUE" "================================================"
print_color "$BLUE" " Java CPU高占用排查工具"
print_color "$BLUE" "================================================"
echo ""
# 检查必要命令
check_commands
print_color "$YELLOW" "正在查找进程名为 '$PROCESS_NAME' 的进程..."
echo ""
# 获取CPU占用最高的Java进程PID
local top_pid=$(top -bn1 | grep -i "$PROCESS_NAME" | head -10 | awk 'NR>7 {if($9+0 > 0) print $1,$9}' | sort -k2 -nr | head -1 | awk '{print $1}')
if [[ -z "$top_pid" ]]; then
print_color "$RED" "未找到进程名为 '$PROCESS_NAME' 且CPU占用大于0的进程!"
exit 1
fi
local cpu_usage=$(top -bn1 -p "$top_pid" | grep "$top_pid" | awk '{print $9}')
print_color "$GREEN" "✓ 找到目标进程:"
echo " PID: $top_pid"
echo " 进程名: $PROCESS_NAME"
echo " CPU使用率: ${cpu_usage}%"
echo ""
# 获取进程详细信息
print_color "$YELLOW" "获取进程详细信息..."
local process_info=$(ps -p "$top_pid" -o pid,ppid,user,pcpu,pmem,cmd --no-headers)
echo " 进程信息: $process_info"
echo ""
# 获取CPU占用最高的线程
print_color "$YELLOW" "正在分析进程 $top_pid 中的线程..."
local top_thread=$(top -Hbn1 -p "$top_pid" | awk 'NR>7 {if($9+0 > 0) print $1,$9,$12}' | sort -k2 -nr | head -1)
if [[ -z "$top_thread" ]]; then
print_color "$RED" "未找到CPU占用大于0的线程!"
exit 1
fi
local thread_id=$(echo "$top_thread" | awk '{print $1}')
local thread_cpu=$(echo "$top_thread" | awk '{print $2}')
local thread_name=$(echo "$top_thread" | awk '{for(i=3;i<=NF;i++) printf $i" "; print ""}' | sed 's/ *$//')
print_color "$GREEN" "✓ 找到CPU占用最高的线程:"
echo " 线程ID: $thread_id"
echo " 线程名: $thread_name"
echo " CPU使用率: ${thread_cpu}%"
echo ""
# 转换线程ID为十六进制
print_color "$YELLOW" "转换线程ID为十六进制..."
local hex_thread_id=$(printf "0x%x" "$thread_id")
echo " 线程ID(十进制): $thread_id"
echo " 线程ID(十六进制): $hex_thread_id"
echo ""
# 获取用户输入的显示行数
print_color "$YELLOW" "请输入要显示的堆栈信息行数 (回车使用默认值 $LINES): "
read -r user_lines
if [[ -n "$user_lines" && "$user_lines" =~ ^[0-9]+$ ]]; then
LINES="$user_lines"
fi
echo ""
print_color "$BLUE" "正在使用 jstack 分析线程堆栈 (显示 $LINES 行)..."
print_color "$BLUE" "================================================"
# 使用jstack获取线程堆栈信息
local jstack_output
if jstack_output=$(jstack "$top_pid" 2>/dev/null); then
echo "$jstack_output" | grep -A "$LINES" "$hex_thread_id"
else
print_color "$RED" "执行 jstack 失败!可能的原因:"
echo " 1. 进程 $top_pid 不存在"
echo " 2. 没有执行 jstack 的权限"
echo " 3. 进程不是Java进程"
echo " 4. JAVA_HOME环境变量未正确设置"
# 尝试使用/proc文件系统获取信息
print_color "$YELLOW" "尝试通过其他方式获取线程信息..."
echo "线程状态:"
cat "/proc/$top_pid/task/$thread_id/status" | grep -E 编程客栈"^(Name|State|Pid):" 2>/dev/null || echo "无法获取线程状态信息"
fi
echo ""
print_color "$BLUE" "================================================"
print_color "$GREEN" "✓ 分析完成!"
echo ""
print_color "$YELLOW" "建议后续操作:"
echo " 1. 查看堆栈信息中的代码位置"
echo " 2. 检查对应的Java源代码"
echo " 3. 分析是否存在死循环、频繁GC等问题"
echo " 4. 使用android profiler 工具进行深入分析"
}
# 错误处理
set -e
# 捕捉Ctrl+C
trap 'echo ""; print_color "$RED" "用户中断操作"; exit 1' INT
# 运行主函数
main "$@"
保存脚本
将上面的脚本保存为 cpu_debug.sh,并给予执行权限:chmod +x cpu_debug.sh
运行方式
基本用法(默认Java进程,显示10行):./cpu_debug.sh
指定显示行数:
./cpu_debug.sh -l 20
指定进程名:
./cpu_debug.sh -p tomcat
组合使用:
./cpu_debug.sh -p java -l 15
查看帮助:
./cpu_debug.sh -h
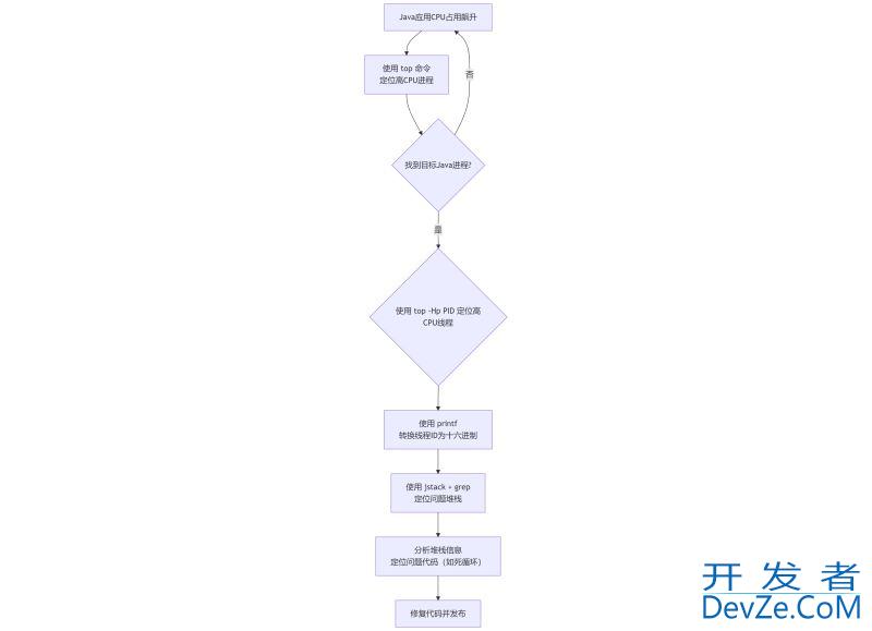
流程图 (Flowchart)
下图展示了定位CPU占用过高问题的整体步骤与决策逻辑。flowchart TD
A[Java应用CPU占用飙升] --> B[使用 top 命令<br>定位高CPU进程]
B --> C{找到目标Java进程?}
C -- 是 --> D[使用 top -Hp [PID]<br>定位高CPU线程]
C -- 否 --> A
D --> E[使用 printf<br>转换线程ID为十六进制]
E --> F[使用 jstack + grep<br>定位问题堆栈]
F --> G[分析堆栈信息<br>定位问题代码(如死循环)]
G --> H[修复代码并发布]

序列图 (Sequence Diagram)
下图详细描述了排查过程中,用户与各个系统工具之间的交互时序。
sequenceDiagram
participant U as 用户/运维
participant T as top 命令
participant P as 问题Java进程
participant S as jstack 命令
participant G as grep 命令
Note over U: 开始排查
U ->> T: 执行 top
T ->> U: 返回进程列表<br>(发现高CPU进程PID)
U ->> T: 执行 top -Hp [PID]
T ->> U: 返回线程列表<br>(发现高CPU线程TID)
U ->> P: 执行 printf “0x%x” [TID]
P ->> U: 返回十六进制线程ID (nid)
U ->> S: 执行 jstack [PID]
S ->> U: 输出完整线程堆栈
U ->> G: 使用 grep 过滤 nid
G ->> U: 返回问题线程的堆栈<br>(定位到具体代码行)
Note over U: 分析代码并修复问题

以上就是Java应用CPU占用过高问题的快速定位和解决方法的详细内容,更多关于Java CPU占用过高的资料请关注编程客栈(www.cppcnspython.com)其它相关文章!
加载中,请稍侯......
精彩评论